HISTORIQUE

Maquette Université Bertoua

Université de Bertoua

Créée par décret N°2022/0008 du 05 Janvier 2022, l'Université de Bertoua hérite de quelques établissements qui existaient déjà dans la ville, au titre d'établissements ou d'annexes d'autres universités

ISABEE

L’Institut Supérieur d’Agriculture, du Bois, de l'Eau et de l'Environnement de Bélabo, est un établissement créé par arrêté ministériel N°15/0015/MINESUP/SG/DDEF/ESUP/ du 28 Janvier 2015, sous la tutelle de l’Université de Dschang par la convention du 24 novembre 2015. ISABEE devient un établissement de l'Université de Bertoua à la faveur du décret N°2022/0008 du 05 Janvier 2022 portant création et organisation de l'UBe

ESTM

L'Ecole Supérieure de Transformation des Mines et des Ressources Energétiques (ESTM) a été créée en 2022

ESSUT

L'Ecole Supérieure des Sciences de l'Urbanisme et du Tourisme a été créée en 2022

ENS de Bertoua

L'Ecole Normale Supérieure devient un établissement de l'Université de Bertoua à la faveur du décret N°2022/0008 du 05 Janvier 2022 portant création et organisation de cette dernière.

MOT DU RECTEUR

Université de Bertoua

Le Recteur

Nommé par le Décret présidentiel du 09 avril 2024, Dieudonné Emmanuel PEGNYEMB est le deuxième Recteur de l’Université de Bertoua.

  • Il est chimiste ayant soutenu une thèse à l’Université de Yaoundé I ;

  • Il était précédemment Directeur des Accréditations Universitaires et de la Qualité au Ministère de l’Enseignement Supérieur ;

  • Il se fixe pour missions de mettre en place l’université 4.0 avec l’appropriation de l’intelligence artificielle en vue de l’extension du numérique et de veiller à l’opérationnalisation du concept d’université entrepreneuriale fortement incrustée dans la nouvelle loi d’orientation du MINESUP promulguée par le Chef de l’Etat le 25 juillet 2023.

Dieudonné Emmanuel PEGNYEMB

Professeur

MISSIONS ET VISION

Nos missions

  • Elaborer et transmettre les connaissances.
  • Développer la recherche et la formation des hommes.
  • Porter au plus haut niveau et au meilleur rythme de progrès les formes supérieures de la culture et de la recherche.
  • Procurer l’accès à la formation supérieure à tous ceux qui en ont la vocation et la capacité.
  • Concourir à l’appui au développement et à la promotion sociale et culturelle.

Notre vision

Dieudonné Emmanuel PEGNYEMB nommé par le Décret présidentiel du 09 avril 2024, est le deuxième Recteur de l’Université de Bertoua. Il est un chimiste qui a soutenu une thèse à l'Université de Yaoundé I. Avant sa nomination, il était le Directeur des Accréditions Universitaires et de la Qualité au Ministère de l'Enseignement Supérieur. Professeur titulaire des Universités d'Etat, Dieudonné Emmanuel PEGNYEMB, coordonnateur général du programme d'appui PRO-ACTP, à la Composante Technologique et Professionnel de l'Enseignement Supérieur; a occupé plusieurs fonctions parmi lesquelles Coordonnateur Général du PRO-ACTP, Programme d’Appui à la Composante Technologique et Professionnelle de l’Enseignement Supérieur; Secrétaire Permanent de la Commission Nationale de la formation médicale, pharmaceutique et odontostomatologique du Cameroun; Président de la Commission Nationale d’Organisation des Examens Nationaux et des Concours de l’Enseignement Supérieur.

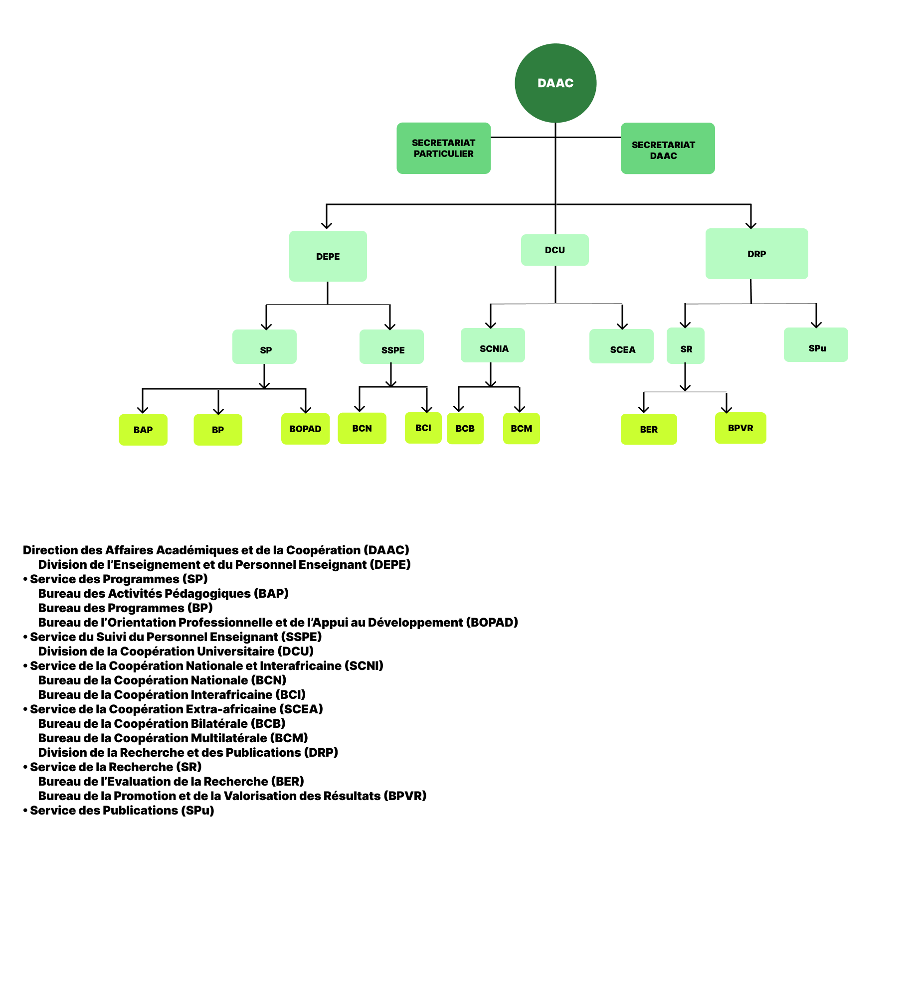
Organigramme

App 3

App